Simulation has always been the holy grail of engineering. In the early days, simulation was restricted to engineers with specific levels of education and experience. This often meant that designers would have to wait days, weeks, and sometimes months to get back simulation results for their CAD designs.
Seeing the inefficiencies of this process, SOLIDWORKS addressed many of these issues with SOLIDWORKS Simulation, which is built to validate designs in parallel with the design process. This led to CAD designers doing more simulation work on their own. For more complex simulations, they would still send models to the analyst.
The 3DEXPERIENCE WORKS portfolio of solutions enables SOLIDWORKS users to now manage even the most advanced simulations in a collaborative environment on the 3DEXPERIENCE platform. Here’s is how this workflow can work in your current SOLIDWORKS environment.

Connecting SOLIDWORKS Desktop and Cloud-based Simulation Tools
The Collaborative Designer for SOLIDWORKS (Connector) role makes it easy to get your desktop models on the 3DEXPERIENCE platform and vice versa.

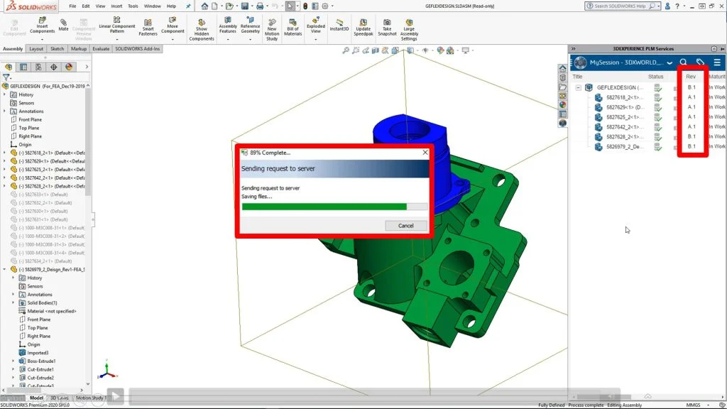
This Connector also automatically manages your CAD and simulation files through a revisioning process. Below is a screenshot of what you see in the SOLIDWORKS task pane. Notice the revisions on the left side and an example of maturity state on the right side.

Simulation and Collaboration with Data Management Built-in
The Collaborative Lifecycle app manages all the data, and the Structural Performance Engineer role enables advanced simulation. (3DEXPERIENCE nomenclature: apps serve a specific software function, while a role is a collection of apps.)

There are other easy-to-use apps on the platform that are part of the 3DEXPERIENCE workflow that enable efficient management and collaboration with your team. Here’s a brief description of each:

3DDashboard is a visual interface to centralize and monitor all team activities

3DSwym is collaboration central and like familiar social media platforms

3DSpace is a work folder on the cloud where files are stored and retrieved

3DPlay is the universal viewer for files
Illustrated Workflow: SOLIDWORKS and SIMULIAworks
Below is a snapshot of the simulation workflow for users using SOLIDWORKS Simulation desktop and SIMULIAworks. There are nine steps and each step shows a combination of products/roles/apps used at that stage.

1)

The designer starts a conversation with an analyst using the 3DSwym app on the platform. In the screenshot below, the designer (Sasi) works on a flex design in SOLIDWORKS Simulation; he needs it to be run faster and address convergence issues. He reaches out to an analyst (Ramesh) and provides the project description on both the design and simulation via text/embedded images and videos.

2)

In this step, the designer simply adds additional data to the conversation. In this case, screenshots of his SOLIDWORKS Simulation results, as requested by the analyst.

3)

Using the 3DEXPERIENCE SOLIDWORKS Connector add-in, the designer pushes the design to a work folder on 3DEXPERIENCE. This work folder is a location on the cloud storage space (3DSpace) that can be shared between multiple users.

The first version is automatically revisioned as A.1

4)

The analyst accesses the SOLIDWORKS file from the work folder and uses the Structural Scenario app (part of the Structural Performance Engineer role) to open the SOLIDWORKS file to perform the simulation. This is shown as Item #1 marked in the screenshot below. Notice on the dashboard, there are other tools that the analyst uses:
#2 is the 3DSearch app used to search for desired files easily in the work folder
#3 is the 3DPlay app that allows previewing files like the SOLIDWORKS CAD files and many other formats
#4 is the Simulation Review app that we will cover a little bit later in this blog

Once the simulation is done, the analyst can do all the post-processing in Structural Performance Engineer. The below picture is a snapshot of the results.
- Items marked “1” are part of the Results app
- Items marked as “2” are part of the Model/Mesh app
- Items marked “3” are part of the Scenario app
A user can easily switch back and forth between apps, and all the apps are in the Structural Performance Engineer role.

The analyst then communicates essential changes to the designer: a split operation on one of the parts and a change the offset distance on another part.

5)

The designer makes the proposed design changes in SOLIDWORKS and pushes the new design (Revision B.1) to the cloud work folder hosted on the 3DEXPERIENCE platform.


6)

The new design is then pushed to 3DEXPERIENCE through the SOLIDWORKS Connector; it is automatically revisioned as B.1. Notice the latest revisions are only assigned to the changed parts and at the top-level assembly level.

7)

In this step, the analyst uses the Collaborative Lifecycle app (see image below) to duplicate the previous simulation setup on the new design. Like workflows in SOLIDWORKS PDM, the Collaborative Lifecycle app manages access and restrictions of content as it passes through transitions as it escalates its maturity status. And it works for both the design data as well as simulation data.

A new simulation study is created. The analyst renames it as FlexSeal_Design2. Note that the simulation setup is associated with the Design Revision B.1, as shown below.

8)

The simulation results on the new design show better performance; in this example, a better contact pressure distribution compared to the previous design.

Results are communicated back via the Results Review app. Here you can do markups, annotate, and much more—similar to eDrawings in SOLIDWORKS.

Using the tools in the Results Review app, a screenshot of the results with comments can be directly posted into the 3DSwym community, as shown below.

When the designer or other vital stakeholders access their community page, they have instant feedback on the simulation results.

9)

The final step is to wrap up the project. Results can be securely shared and accessed from any device and any location with an internet connection and a browser.

Click here to learn more about SIMULIAworks or contact your local SOLIDWORKS reseller.
Note: This post was written by Ramesh Lakshimpathy, SOLIDWORKS, 3DEXPERIENCE NAM Industry Process Consultant, and Sasi Sithambaram, 3DEXPERIENCE NAM Industry Process Consultant.