After teaching 1000’s of students and writing about SOLIDWORKS for over 25 years, David Planchard, emeritus WPI, is exploring SOLIDWORKS desktop and the integrated 3DEXPERIENCE Platform. Through the 3DEXPERIENCE Works Lesson series, David helps educators understand the 3DEXPERIENCE Engineer, Fluid Scenario Creation App (CFD) with simple examples and industry practices. The Platform offers are available thru your Education Partner (VAR).
In the previous CFD Lesson 4: SOLIDWORKS Duct and 3DEXPERIENCE Fluid Scenario Creation (Part 1), we opened a SOLIDWORKS part that had not been saved to the 3DEXPERIENCE platform. Uploaded the part to the 3DEXPERIENCE platform. Saved the part in a Collaborative space. Used an existing Bookmark. Returned to the active SOLIDWORKS desktop. Locked the part.
Launched the Fluid Scenario Creation App. Created the FE Model or FEM. Used the Assistant dialog box and the Action toolbar.
Defined a fluid region internal to the model. Defined the fluid (Air). Specified the physics behavior of the fluid. Customized the Hex-dominant mesh.
Applied boundary conditions (inlet/outlet). Created output requests to collect pressure, flow velocity and mass flow results.
Finally, we ran the Simulation study and saved the Physics Simulation study to a Collaborative space on the 3DEXPERIENCE platform.
In this lesson, open a SOLIDWORKS session. Connect to the 3DEXPERIENCE platform. Utilize the 3DSpace widget from the MySession panel in the SOLIDWORKS Task Pane.
Your 3DEXPERIENCE | 3DDashboard is displayed. Locate the Physics Simulation study named, Duct in the saved Collaborative space.
Launch the Fluid Scenario Creation App. Open the Duct Physics Simulation study. View the last displayed contour plot. Display a cross-section of the mesh. Explore the Mesh Visualization options.
Create two sensors. Place a sensor for mass flow at each opening to confirm that the Simulation study converged properly. Add streamlines to illustrate flow through the Duct.
Modify the flow fluid from Air to Nitrogen. Modify the Air object under Scenario.
Re-run the study. Compare the Gauges Pressure and Velocity Vector plots to the CFD Lesson 4: SOLIDWORKS Duct and 3DEXPERIENCE Fluid Scenario Creation (Part 1).
Save the Physics Simulation study. Close the Physics Simulation study. Return to SOLIDWORKS.

Before we start, there are a few items that you need to know.
In this lesson, use your default Collaborative space. An internet connection is required. A 3DEXPERIENCE ID is required.
The Flow Simulation lesson provides a foundation to users who are new to using simulation to solve real-world engineering and design problems. You should have a basic understanding of flow, pressure, velocity and the Computational Fluid Dynamics (CFD) method.
3DEXPERIENCE Launcher needs to be installed. 3DEXPERIENCE Works Lesson 1: Getting Started with SOLIDWORKS.
The 3DEXPERIENCE platform is browser driven. Your existing cookies and cache determine what you will see on your computer desktop or during a SOLIDWORKS login. A full installation of SOLIDWORKS 2019 SP0 or later is required.
Login to 3DEXPERIENCE Platform and Start SOLIDWORKS

Start a SOLIDWORKS session from your desktop.
Double-click the SOLIDWORKS icon.

View the illustration below. Depending on your system setup, cookies, and cache, it will be different. Read the provided information.
Input the requested data.
Click Accept All.

The Welcome – SOLIDWORKS dialog box is displayed.
You are logged into the 3DEXPERIENCE platform.
Close the Welcome dialog box.

Click the 3DEXPERIENCE icon in the Task Pane. The MySession panel is displayed. This displays the two-way communication between SOLIDWORKS running on your desktop and the 3DEXPERIENCE platform running in the cloud.
In this lesson, I’m using a Collaborative space named Quick Start xDesign.
Note: If you do not see the 3DEXPERIENCE icon, click the Options drop-down arrow, click Add-Ins, check the 3DEXPERIENCE box, click OK, from the SOLIDWORKS Main menu.
Click Accept All if needed.

Click the center of the Compass in the MySession panel.
View the available My Roles, My Cockpits, My Favorite Apps and My Apps.

Use the 3DSpace widget to view your Collaborative space, review 3DEXPERIENCE Works Lesson 5: SOLIDWORKS, Collaborative Space and Bookmarks. A widget is an extension of the App that allows you to use it in the Dashboard. A widget is displayed with an arrow in the upper right corner of the icon as illustrated.
Drag the slider downward to view the 3DSpace widget.
Click the 3DSpace widget. Note: The 3DSpace widget is used to create a Collaborative space. The default location defines the Collaborative space (cloud storage) where your models and data are saved.
Log into the 3DEXPERIENCE platform.

Your 3DEXPERIENCE | 3DDashboard is displayed.
Locate Duct Physics Simulation study
In CFD Lesson 4: SOLIDWORKS Duct and 3DEXPERIENCE Fluid Scenario Creation (Part 1), I saved the Fluid Scenario Creation Simulation study (Model, Scenario and Results) in my Quick Start xDesign Collaborative space.
Double-click your Collaborative Space .In this example it is Quick Start xDesign.

Locate the Physics Simulation study (Duct). In this example, I use the search method.
Enter Duct in the Search field.
Click the Search icon.

View the results.
Select Duct Example 1 as illustrated. Duct Example 1 is the Physics Simulation.
Click the center of the Compass as illustrated.

View the available My Roles, My Cockpits, My Favorite Apps and My Apps.
Launch the Fluid Scenario Creation App
Drag the slider downward to view the Fluid Scenario Creation App.
Click the Fluid Scenario Creation App.

This can take 15 – 20 seconds.
Click Restore if needed.
3DEXPERIENCE | SIMULIA Fluid Scenario is displayed.
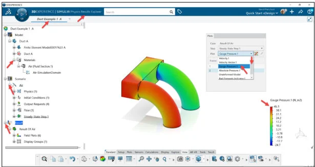
Display Gauge Pressure Result

Expand the Result folder.
Display the last contour plot from CFD Lesson 4 Part 1.
Double-click the Result folder.

The last Simulation study contour plot is displayed. If needed, display the Gauge Pressure.1 contour plot.

Add Mass Flow Sensors
Create two sensors. A sensor filters your output request for data that you specify and displays that data as a new feature in an accessible location.
Place a sensor for mass flow at each duct opening to confirm that the Simulation study converged properly. Note: You can also place a sensor for pressure and velocity at the inlet and outlet of the duct.
Click Sensor from the Sensors tab in the Action bar.

The Sensor dialog box is displayed. Create a MASSFLOW_Inlet sensor.
Select History for Type.A history sensor, filters data from one or more specific geometric supports and iterations you specify, such as the last calculated pressure at a defined opening in your model. If multiple output requests exist, you can specify from which output request the sensor filters data. When you rerun a simulation, all sensors automatically update their values.
Select MASSFLOW_MassFlow from the Variable drop-down menu.
Enter MASSFLOW_Inlet for Name.
Click the Region and Subregion icon for Support Location as illustrated.
The Region and sub-region selection dialog box is selected.
Select Output_Input as illustrated. 1 item selected is displayed in the Location Support box.
Click OK from the Region and sub-region selection dialog box.
Click the Parameter options icon as illustrated.
Maximum is selected by default. Click Last. Maximum, Last is displayed in the Value per support box.
Click OK from the Sensor dialog box.

View the results in the study tree.

Create a MASSFLOW_Outlet sensor.
Click Sensor from the Sensors tab in the Action Bar.

The Sensor dialog box is displayed.
Select History for Type.
Select MASSFLOW. MassFlow from the Variable drop-down menu.
Enter MASSFLOW_Out for Name.
Click the Region and Subregion icon for Support Location as illustrated.
The Region and sub-region selection dialog box is selected.
Select Output_Out as illustrated. 1 item selected is displayed in the Location Support box.
Click OK from the Region and sub-region selection dialog box.
Click the Parameter options icon as illustrated.
Click Last. Maximum, Last is displayed in the Value per support box.
Click OK from the Sensor dialog box.

View the results in the study tree.

Expand each sensor’s node.
Double-click Last to verify that both values are equal and opposite. Both values are equal and opposite, mass is conserved and the Simulation converged properly.

Display the Feature Manager.
Right-click Feature Manager is the Graphics area.
The Feature Manager dialog box is displayed. Use the Feature Manager to switch between Model, Scenario and Results. Note: The Simulation study tree displays the simulation process. Model (Geometry, Meshing (Element Family), and Property Definition). Scenario (Simulation Type, State Type, Initial Conditions, Output Request, Flow Request and more). Result (Plots Types, Streams, Sensors, Display Groups and more).

Select the Model icon.
Click the Update icon
Close the Feature Manager dialog box.

Visibility Manager
Explore the Visibility Manager.
Right-click in the Graphics area.
Click Visibility Manager from the Pop-up menu.
The Visibility Manager dialog box is displayed. The dialog box lists the entities or simulation categories in which you can change the visibility in the Graphics area.
By default, the Show contributing command hides all other objects of the corresponding category. To keep the visibility of these object unchanged, use the Alt key while activating the Show contributing command.

Select Hide all Shapes from the Shapes row. This hides the duct part.

Reveal the fluid domain flow.
Click Show all FE Models from the FE Models row.

Close the Visibility Manager dialog box. View the results in the Graphics area.

Display Mesh
Display a cross-section of the mesh.
Click Sectioning from the Display tab in the Action bar or right-click the Graphics area, select Sectioning.

Select the cutting plane from the Plane options.
Select X- axis to specify the cutting plane. The cutting plane is the plane normal to the selected axis. Note: If needed, click Reverse to display the mesh on the other side of the cutting plane.
Clear the Exact mesh cut box to display whole elements on the cutting plane.
Inspect the density of the mesh in critical areas of the model. The cutting plane appears jagged because this option preserves full-sized elements at the location of the plane as opposed to displaying a true cross section of the mesh.
Close the Sectioning dialog box. Click Close.


The Mesh section of the Action bar provides commands for changing the mesh density in critical locations of your model and visualizing the contact. Explore the Mesh Visualization options.
Expand the Mesh Visualization arrow under the Display tab in the Action bar. View your options.
Click Mesh Visualization Quality.

View the results.

Click inside the Graphics area. View the Pop-up menu.
Click the down-arrow from Mesh Visualization Quality icon.
Click the Mesh Visualization Orientation icon as illustrated.


Return to the Mesh Visualization Standard mode.

Display Streamlines
Streamlines display the flow path tangent to the velocity vector from the inlet to the outlet. Airflow is laminar at the inlet but becomes mixed as it passes through the duct. This turbulence is a result of abrupt turns in the duct design. Smoothing the wall’s edges and designing larger turns could reduce the turbulence and pressure drop across the openings.
Create an automatic stream. A stream is a set of streamlines that enable you to visualize the velocity in an analysis. Use the defaults to define the scope and density. The scope definition tells Physics Results Explorer to display streamlines for the whole model or for the current display group only. The density is the number of streamlines across the inlet.
Display the Assistant dialog box. Right-click in the Graphics area. Click Assistant.

Click Results from the Assistant dialog box.
Click Streamlines from the Commands box.

View the Pop-up menu.
Click OK from the Pop-up menu. View the results in the Graphics area.
Expand the Results folder as illustrated.
View the Streams (1) folder.

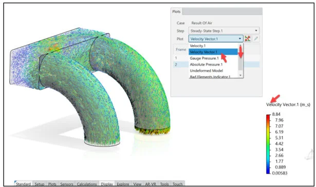
Display Velocity Vector Plot
Display the Velocity Vector.1 contour plot.

Click the model as illustrated. The Pop-up menu is displayed.
View the Global Min and Global Max areas.
Click the Show Max and Min values icon.
Close the Global Min and Global Max areas in the Graphics area.
Click the Hide Max or Min values and close icon from the Pop-up menu.

Change Fluid from Air to Nitrogen
Modify the flow fluid from Air to Nitrogen.
Right-click Feature Manager in the Graphics area.
Click the Model icon.
Right-click Air / Behavior.1.
Click Edit from the drop-down menu.

The Fluid Section dialog box is displayed.
Click the Search icon.

The Material Palette dialog box is displayed.
Enter Nitrogen in the search area.
Select Nitrogen |A.1. Click Simulation. View the simulation properties. Return back to the Core Material screen.
Click OK Material Palette dialog box. Close the Material Palette dialog box.

Nitrogen is displayed in the Fluid Section dialog box.
Click OK from the Fluid Section dialog box
Click Update All from the Feature Manager dialog box.
Close the Feature Manager dialog box.

Nitrogen is displayed in the Material folder in the study tree.

Change the Air definition name.
Right-click Air under Scenario in the study.
Click Air object.
Click Definition.

The Flow Analysis Case dialog box is displayed.
Enter Nitrogen for Analysis case name.
Click OK from the Flow Analysis Case dialog box.
View the results in the simulation study tree.

Run the Simulation and View Results
Display the Assistant. The results need to be updated.
Click Simulate from the Assistant dialog box.
Click Simulate from the Commands box.

The Simulate dialog box is displayed. It is recommended to run the Simulation using Local interactive. Local interactive is set by default using an embedded license. The Simulation is executed on your computer and the user interface is locked while the Simulation is in process.
With an Educational license, up to 4 physical cores are supported. Overwrite previous is selected by default.
Click OK.

Click Close from the Simulation Status dialog box.

View the results.

Display Gauge Pressure for Nitrogen.
The density of Nitrogen is 1.165Kg_m3.

The Max and Min Gauge pressure is 43.6 N_m2 and -24 N_m2.

The density of Air is 1.205Kg_m3. The Max and Min Gauge pressure using Air was 45.1 N_m2 and -24.8 N_m2. This makes sense when viewing the density difference between the two studies.

Save Simulation Study and Return to SOLIDWORKS
Save the Physics Simulation study (Model, Scenario and Result).
Click the Share icon as illustrated.
Click Save.

Close the Physics Simulation study.
Click Close on the Duct Example 1 tab.

Return to the active SOLIDWORKS session.

Close the SOLIDWORKS Session.
The lesson is finished.
Community
Academic Community: After you create a 3DEXPERIENCE ID, Educators, can get more information on xDesign and SOLIDWORKS. Request to join the 3DEXPERIENCE Academic Community for free at go.3ds.com/academiccommunity.
Student Community: Students, join the student community for free at go.3ds.com/studentcommunity. Check out great posts on Mechanism Mondays, FEA Fridays, Solid Saturdays (animations), Formula Student and Formula SAE exercises.
SIMULIA Community: Students and Educations, join the SIMULIA community to learn the latest in simulation technology with the Abaqus solver, CST Studio Suite for Electro-magnetics, Antenna Magus and more.
SOLIDWORKS Community: Connect with the SOLIDWORKS community with our SOLIDWORKS User Forum, SOLIDWORKS User Groups, news and info,
SIMULIA Simulation Technology
Additional Lessons in 3DEXPERIENCE Simulation Structural Analysis:
Analysis Lesson 1: SOLIDWORKS and 3DEXPERIENCE Simulation for Diving Board
Analysis Lesson 2: SOLIDWORKS and 3DEXPERIENCE Simulation Linear Structural Validation Part 1
Analysis Lesson 3: SOLIDWORKS and 3DEXPERIENCE Simulation Linear Structural Validation Part 2
Analysis Lesson 4: SOLIDWORKS and 3DEXPERIENCE Simulation Linear Structural Validation for Assembly
Analysis Lesson 5: SOLIDWORKS and 3DEXPERIENCE Simulation Structural Model Creation
CFD Lesson 1: SOLIDWORKS and 3DEXPERIENCE Fluid Scenario Creation (Part1)
CFD Lesson 2: SOLIDWORKS and 3DEXPERIENCE Fluid Scenario Creation (Part 2)
CFD Lesson 3: SOLIDWORKS and 3DEXPERIENCE Fluid Scenario Creator (Part 3)
CFD Lesson 4: SOLIDWORKS Duct and 3DEXPERIENCE Fluid Scenario Creator (Part 1)
From SOLIDWORKS Desktop to the 3DXPERIENCE Platform
Additional Lessons in this series on 3DEXPERIENCE Works:
3DEXPERIENCE Works Lesson 1: Getting Started with SOLIDWORKS and the Platform
3DEXPERIENCE Works Lesson 2: SOLIDWORKS and Save and Revision
3DEXPERIENCE Works Lesson 3: SOLIDWORKS and Bookmarks, Share and Delete
3DEXPERIENCE Works Lesson 4: SOLIDWORKS and Lifecycle Maturity States
3DEXPERIENCE Works Lesson 5: SOLIDWORKS, Collaborative Space and Bookmarks
3DEXPERIENCE Works Lesson 6: SOLIDWORKS with Search Tools
3DEXPERIENCE Works Lesson 7: SOLIDWORKS with 3DPlay
3DEXPERIENCE Works Lesson 8: SOLIDWORKS with 3DDrive
3DEXPERIENCE Works Lesson 9: SOLIDWORKS and 3DSWYM
3DEXPERIENCEWorks Lesson 10: SOLIDWORKS and 3DEXPERIENCE Simulation
Cloud Apps by SOLIDWORKS (100% Browser Based)
Additional Lessons in this series on SOLIDWORKS xDesign
SOLIDWORKS xDesign Lesson #1: Getting Started
SOLIDWORKS xDesign Lesson #2: Mouse Control and Collaborative Space
SOLIDWORKS xDesign Lesson #3: Sketch Planes
SOLIDWORKS xDesign Lesson #4: Create A Dashboard
SOLIDWORKS xDesign Lesson #5: Views and Orientations
SOLIDWORKS xDesign Lesson #6: Importing Files and Using Bookmarks
SOLIDWORKS xDesign Lesson #7: Assemblies
SOLIDWORKS xDesign Lesson #8: 4Bar Linkage and Kinematics
SOLIDWORKS xDesign Lesson #9: External References and Copy with Mates
SOLIDWORKS xDesign Lesson #10: Sketching, Constraints and Dimensions
SOLIDWORKS xDesign Lesson #11: Sketch Based and Applied Features
Design well, Marie

