Are you spending most of your day sitting in front of the computer? Does your back, neck and rear end get tired? Or maybe you’ve noticed the weigh scale slowly creep higher and higher. Over the years of technological advancement, we’ve become more efficient, more productive and more lazy. From a health perspective, sitting all day is horrible for the human body. There are many different studies that show how our sedentary lifestyles are affecting our wellness. Here is one article with a poignant message about how sitting is killing us (https://www.medicalbillingandcoding.org/sitting-kills/).
So as I’m at a computer 8 hours a day, I try to keep moving as much as possible. Get up and walk to a garbage can, walk for 1/2hr at lunch, bike to work, etc. But what about the time sitting in front of the monitor? How about working from a standing position! There are many models of stand-up desks out there but I had some criteria. It must work in my existing cubicle space, it must be adjustable so I can sit or stand (depending on my mood) and it must be cheap. I didn’t really find anything out there on the market.
Therefore it was time to turn to the Javelin solution. A custom-made standing desk contraption using SolidWorks 3D CAD to assist with the design, eDrawings app for the iPad for detailed drawings in the production shop (my apartment balcony), and the Stratasys Objet 30 rapid prototype 3D printer to create a monitor mount adapter.

I did end up buying an adjustable monitor mount with a quick release lever for raising and lowering my monitor. This makes it easy to switch from sitting to standing to sitting.
But there was a problem. The mounting bracket featured the standard Vesa hole pattern of 75mm x 75mm or 100mm x 100mm. But my monitor only had mounting holes at 200mm x 100mm. Sure there were adapters available but what’s the fun in that!
Time to design a bracket and make sure it all fits properly.



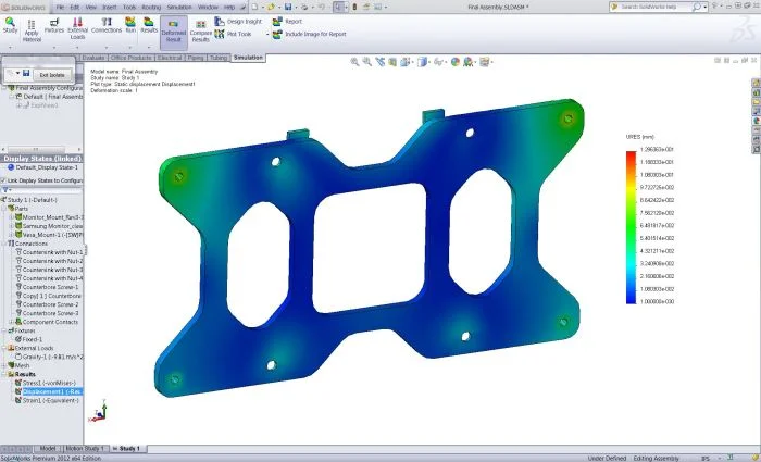
And why not create a prototype on the Objet printer. I wonder if the prototype would be strong enough to work? Let’s run a Simulation study using the yield properties of the Objet materials.


This may actually work! Displacement was only about 0.13mm and we have a factor of safety at 2.71. Time to print!

Well would you look at that… fits like a glove.

So that finishes the monitor mount. But how do we raise and lower the keyboard and mouse. Can’t really have a permanent fixture because I like the current height of the desk when I’m sitting. Plus there really isn’t much room. How about a collapsible “tv tray” stand?

Fully collapsible for easy storage…

Alright, time to build this thing. If only I had a workshop in my small apartment. The balcony will do. I’m a big fan of producing less waste so I sent my models and detailed drawings to my iPad and opened them up in eDrawings. This is a great little app that works on the iPhone, iPod touch and iPad. And there’s two versions to choose from, eDrawings and eDrawings Pro. Be sure to grab them from the App Store!


Everything looks good in my SolidWorks model. Perfect height and minimum space required.

And the finished project works great! You’ll see my head popping up above the walls several hours a day…


