Back in my day, driving a manual (stick-shift) transmission was more of the norm. These days everything is so automated. Think about it, keyless entry to get into your car or start it, automatic windows, etc. You don’t see many stick-shift vehicles on the road these days that’s for sure.
Bottom line is that people want to get things done fast. The same goes for software, the more automated it is the less manual work you have to do so you can get your job done faster. 3DEXPERIENCE® SOLIDWORKS R2023x GA helps you do just that—get it done faster.
The latest version of 3DEXPERIENCE SOLIDWORKS got a performance boost with faster options for opening assemblies in Resolved Mode, new sheet metal sensors to speed up downstream communication, the ability to automatically group similar corners and more.
Get a glimpse of what’s new and get ready to test drive 3DEXPERIENCE SOLIDWORKS yourself this month.
- New Setting to Open in Resolved Mode – open large assemblies fast.
Open large assemblies faster than ever with the new option to have them always open in Resolved mode. Of course, you still have the option to toggle between Resolved Mode and Lightweight Mode, but for those of you who don’t want to think about it just select “Automatically optimize resolved mode, hide lightweight mode” under Assembly loading in the Systems Option – Performance dialog box.
This new option saves you the time from having to resolve components manually for properties such as mass and weight so you can easily visualize and work with large assemblies.

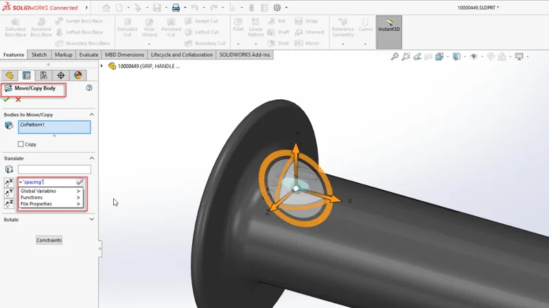
- Move/Copy Bodies with Equations – make geometry changes faster and more easily.
You now have the ability to define the translation and rotation of Move/Copy bodies with equations.
For example, if you want to update the spacing diameter you can enter the value and it will automatically be reflected in your model. This gives you more control to drive changes faster with the ability to update the value as needed, without having to edit each individual feature.

- New Sheet Metal Sensors – save redesign time and catch costly mistakes upfront.
Catch design errors before you send your models to manufacturing. You can now turn on the new sheet metal sensor setting to warn you if the flat pattern of the sheet metal part exceeds width, length, area, or the bounding box area blank values.

- New Group Similar Corners in the Structure System – save time from having to do each similar corner manually.
Dealing with complex structure systems is easier than ever with the new Group Similar Corners feature. This feature automatically groups similar corners applying the same corner treatment to each corner.

- New Export Large Assembly Components as Separate STEP Files – speed up your downstream processes.
You now have the ability to export assembly components as separate STEP files, which is especially useful for large assemblies. This is helpful for your friends on the shop floor who often need access to the individual files in an assembly.

- New Limiting Geometric Tolerances to a Specific Standard – ensure drawing standardization.
Ensure company drawing standardization and simplify drawing detailing by limiting geometric tolerances to a specific drawing standard.
With so many drawing standards out there, it helps to be able to specify specific standards so you can stick with your company’s standards. For example, you could set it to ISO and change the setting as needed.

That is just a handful of what’s been done in this release. To see what else is new visit https://www.solidworks.com/product/whats-new and contact your reseller for a demo.
I hope you found something on your wish list. Let us know what else you’d like to see, the Top Ten List is now open for idea submissions. Learn more here.
Plus, registration is now open for 3DEXPERIENCE World 2023, the annual user event, taking place in Nashville, TN, February 12-15, 2023. Check out the agenda and sessions and register here. Hurry, early-bird pricing ends November 19th.


