In the Engineering world, we’re often asked questions about the accuracy of FEA modeling versus reality. The answer: FEA provides the right information versus reality as long as you correctly define materials, boundary conditions and mesh type.
Next, regarding accuracy of the software itself, we have lots of Q&A tests based on literature and recognized publications. NAFEMS, an International Association of Engineering Modelling, Analysis and Simulation Professionals, is one such example. NAFEMS has published 200 publications, covering many areas within engineering analysis and simulation.
We use the NAFEMS benchmark problems in order to demonstrate the accuracy of the SOLIDWORKS Simulation software for the supported analysis such as linear statics, thermal, geometric and material nonlinearity, and linear dynamics.
Here is an example for linear static analysis:
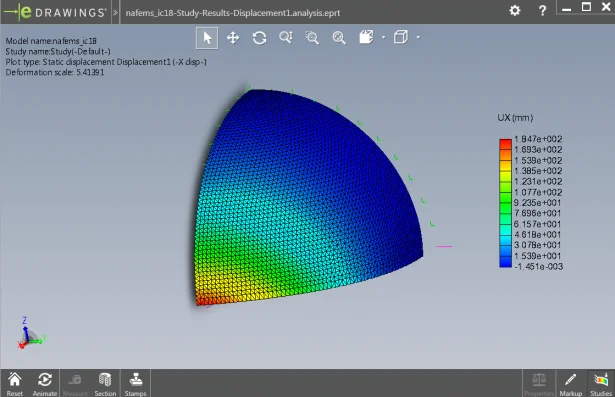
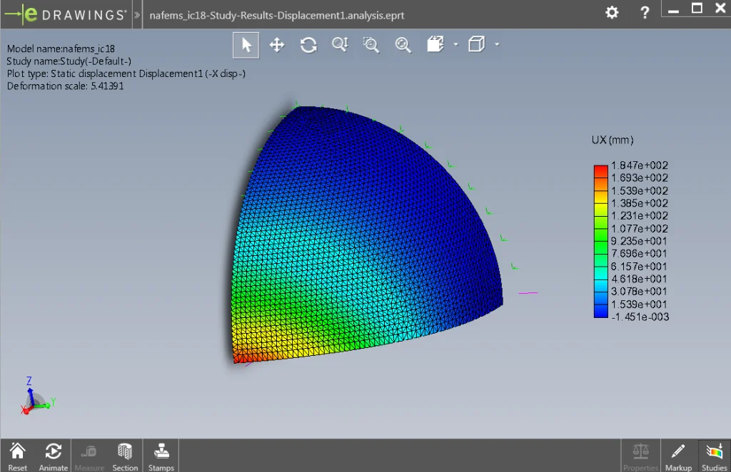
Hemisphere under Point Loads
This benchmark comes from the NAFEMS Publication P07 “Linear Statics Benchmarks VOL. 1”, D. Hitchings, A.Kamoulakos, G.A. Davies, VOL. 1, October, 1987.

The objective is to calculate the displacement along X direction at point A of the hemisphere due to concentrated radial loads of magnitude 2 KN applied outwards at point A and inwards at point C. The sphere has a radius of 10 m. Material is defined as:
Material Properties
- Modulus of elasticity = 68.25 X 103 MPa
- Poisson’s ratio (?) = 0.3

A linear static analysis is defined for this model with the loads and fixtures explained above. A Shell mesh is used with a thin shell formulation.
Quickly, we get the displacement along X direction on the Hemisphere:
Component Reference NAFEMS SOLIDWORKS Simulation
UX displacement at point A 0.185 m 0.1847 m
As you can see the SOLIDWORKS Simulation results mirror precisely the NAFEMS results – in other words SOLIDWORKS Simulation = reality.

Once your Simulation is run, how do you collaborate with your peers and communicate your Simulation results? The answer is eDrawings such as this model below. If you already have eDrawings, you can download the eDrawing file.

Want to know more about the accuracy of FEA modeling and SOLIDWORKS Simulation? Download the dedicated white paper now.
