
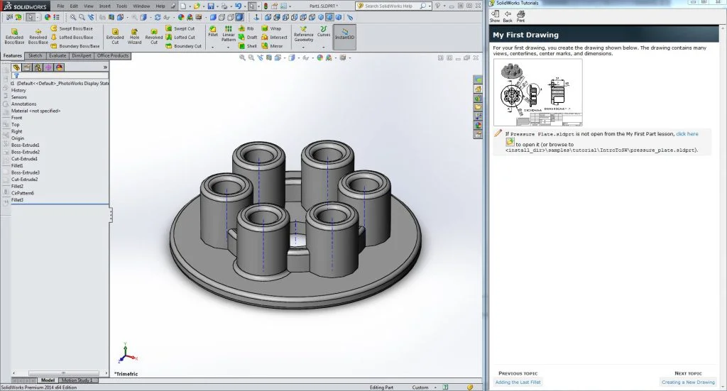
As I mentioned in my last post, I’m currently working my way through the tutorials inside of SolidWorks. The last time I posted, I had just created my first part following the Introduction to SolidWorks Tutorial inside of the software. The tutorial helped with learning the layout of the program, and understanding the functions of the basic tasks inside of the tool bars, such as the Features Tool Bar. Now the lesson goes from creating a 3D part, to breaking it down in a technical drawing in 2D.
What I learned:
- SolidWorks helps you to take a 3D perspective of a part and break it down to 2D drawings of the front, side and top view. It also allows you you to use isometric views in the same work space.
- When you are done with a part, it is as simple as clicking File and selecting Make Drawing From Part. This brings you to the Drawings work space. The Palette Tool is now filled with the different 2D views and three perspective views.
- Creating section views of a 2D angle of the part is as simple as using the View Layout Tab, clicking the center line of the view you want, and sliding the section away from the original drawing. The same steps are used for a detailed view also.

Adding dimensions is a breeze, along with finding and adding center lines.The one issue was having difficulties with is following along in the Systems Options. There are a plethora of topics and options to play with and adjust. Moving forward, I am going to spend more time in here turning options on and off. I will be making good use of Google looking up terminology that I don’t understand. Moving forward, I am going to take better notes.
All in all, designing the pressure plate and converting it to a Technical Drawing was far easier than I expected. Towards the beginning of my self education I was quite intimidated by the thought of trying to use SolidWorks, but that fear is gradually going away as I get more comfortable with the program. It helps me to convert my thoughts into 3D and it is helping to see the process a designer and an engineer goes through. Moving forward, I am going to find something and reverse engineer it after I complete comfortably some more tutorials. Stay tuned!

