We have just wrapped up another successful webinar and are thrilled about the positive feedback that we’ve received. The focus of this live webinar addressed the unique issues of industrial equipment design. It showed how to use both SOLIDWORKS® 3D modeling and cloud-based 3DEXPERIENCE Works® Simulation tools (MODSIM) to face design challenges effectively. We also show how to leverage the cloud-based 3DEXPERIENCE platform to facilitate and streamline collaboration among the entire product development team.
So, if you missed the live event or would like to revisit the discussions, don’t worry. The full webinar recording, Making Industrial Equipment Stronger, Safer, Smarter, and More Comfortable, is available now here.
Industrial equipment manufacturers today face distinct design and development challenges. Electromechanical systems are becoming increasingly complex, and large multifaceted assemblies can slow 3D CAD development. In addition, physical prototypes are frequently slow and expensive to manufacture.

Overcoming Industrial Equipment Design Issues
As a result, industrial equipment manufacturers are embracing automation and specialization to realize the productivity and flexibility improvements necessary to compete in a rapidly changing market. Using the MODSIM (combining 3D modeling and simulation) approach enables you to overcome industrial equipment design challenges, including:
Customization and Adaptability – Industrial equipment often needs to cater to specific requirements or unique processes defined by each customer. Manufacturers must be able to design adaptable and customizable equipment to meet these varying needs while still maintaining efficiency and cost-effectiveness.
Durability and Reliability – Industrial equipment is subjected to harsh operating conditions, such as extreme temperatures, vibration, dust, and corrosion. Designing durable and reliable equipment under these conditions is critical to ensure uninterrupted operation and minimize downtime for maintenance or repairs.
Technological Advancements – Rapid technological advancements, such as automation, robotics, AI, and IoT, are transforming the industrial landscape. Manufacturers must stay current with these innovations and incorporate them into their designs to remain competitive and meet customer expectations.
Cost-Effectiveness – In a competitive market, industrial equipment manufacturers must balance the need for advanced features and high-quality materials with the need to keep costs under control. Designing cost-effective equipment without compromising performance, durability, or efficiency is a significant challenge.
Safety and Compliance – Industrial equipment manufacturers must adhere to stringent safety standards and regulations. Ensuring that equipment meets these safety standards and complies with various regulations can be a complex and time-consuming process.

Watch the Recorded Webinar
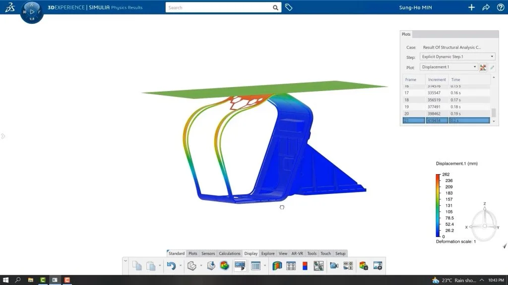
Gain insights on SOLIDWORKS-embedded simulation solutions while enhancing strength, durability, thermal comfort, flow, manufacturability, and electromagnetic performance within a collaborative cloud environment. The MODSIM approach to product development empowers you to make improvements at each phase of the design by predicting real-world behavior digitally, where you can help decrease (and sometimes eliminate) the need for prototypes and increase all aspects of product quality.
Check out the webinar recording, Making Industrial Equipment Stronger, Safer, Smarter, and More Comfortable, for insights, experiences, and advice on staying ahead in the ever-evolving digital landscape. Learn how to leverage SOLIDWORKS with 3DEXPERIENCE Works Simulation to innovate faster and increase quality using virtual prototypes.
Stay tuned for more exciting future webinars and events from our team. Feel free to reach out with any questions or feedback in the comments section below.
