How do you harness infinite power? With SOLIDWORKS of course! Maybe not in the supernatural or “I-was-just-bit-by-an-insect-and-now-I-have-the-strength-of-1000-men” sense BUT, this kind of infinite power is even better. We’re talking about the power of 3D CAD! To begin acquiring your CAD superpowers, watch our Infinite Power Surfacing Ring Tutorial series! We can’t promise you wearing the ring itself will help you achieve your goal but as the old adage goes, knowledge is power – this series will give you the understanding you need to conquer all of you SOLIDWORKS surfacing dreams!
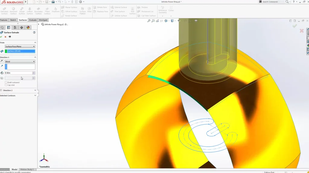
Today, we will continue our four-part series on building this Infinite Power Ring using only surfaces! We’ll introduce some unique sketch tools such as the Arc Slot and Split Entities tools to layout the power and infinity symbols while touching on some sketching best practices. We will also introduce the Offset Face feature in order to help create some more complex extruded surfaces.
Once a week for the next month, we will bring you the next step in the Infinite Power Ring Surfacing tutorial series. This series starts off with some basic surfacing topics like simple extruded surfaces but as it progresses, we will cover more complex themes such as the “Offset Face” feature. Can’t wait for the next video? View all of the tutorials on the playlist here.
As always, thanks for watching! Show us what you come up with in the comments section! We can’t wait to see your designs!
