I’ve just spent the past couple of weeks with our Northern European resellers going through some of the new simulation features in 2010. Feedback has been amazing and there are some really neat technologies that I’m sure we’ll be talking about soon.
However we have also spent quite a bit of effort making the day to day tasks of using the products more simple, intuitive, and productive and so I wanted to begin by highlighting one of these.
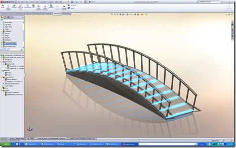
Firstly think beam modelling, think pre-processing, and think what a pain it is when you have to select specific surfaces of a beam geometry to set up bonded contacts.
In the example above the two side members of the bridge structure support the footplate, which is modelled as one complete curved surface (highlighted below).

Therefore we need to create a bonded contact set between these three entities. In SolidWorks 2009 this would have required the user to pick the top face of each side beam to bond with the surface of the footplate, meaning a repetitive ‘Select Other’ command to drill down to the correct beam face.
This might be ok for the two side members, but what if you had to do this for each cross member too?!

Well, in 2010 the whole process has been made more intuitive and more intelligent by allowing the user to simply pick the entire beam rather than having to select the correct face of the beam.

Here we see the bonded contact set definition requiring the two side members and the surface of the footplate alone. No mention of the beam surfaces and no need to have to drill down through layers of geometry to find them. The software automatically checks for proximity of these items and applies the bond to the correct face.
Quick, clever, and productive! Now that I like.
Technorati Tags: SolidWorks Simulation,Simulation Tips & Tricks,Beam modelling
