We get it. Sometimes you just have to get the job done. And, you probably don’t have the time (or the resources) to start setting up a PDM server and VPNs so you can work from home. So, you copy files to a memory stick and take them home with you—maybe not an ideal set up but it works and you have to get it done. Besides, you can worry about which one is the master copy or the latest version later.
But then you must work with others on the team. How do you share the design files? How do you get feedback from others? What about wading through those l-o-n-g email threads amongst the team? Which one is the latest version again?
What if you could start using engineering solutions today that have instant access to the data and all project-related communications from any location using any device? And easily share that data with the right people knowing it is secure.
All that you need with cloud-based engineering solutions from Dassault Systèmes is an internet connection and a web browser. Forget about relying on unpredictable or slow VPN or remote desktop connections to get work done from home.
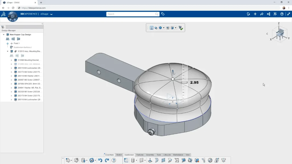
Let’s take a look at the built-in collaboration features using 3D Creator and 3D Sculptor on the cloud-based 3DEXPERIENCE® platform. 3D Creator is a 3D parametric modeler for components and assemblies design. 3D Sculptor enables you to create organic, advanced surfaces very quickly using subdivision (Sub-D) modeling technology.

Work Simultaneously on One Assembly
When you are working on a model in either Role, 3D Creator or 3D Sculptor, and have permissions to make changes to a specific part, simply go ahead and make them. The design will have been “reserved” for you automatically the moment you began working on it. This prevents other users from making changes to the same thing at the same time.
On the 3DEXPERIENCE platform, you could have multiple users working on various parts of the same assembly simultaneously. Part of your team could be working on parametric features of the product in 3D Creator, while others could be doing advanced surfacing in 3D Sculptor. Everyone working on the same model is built right into the platform.
No need to set up a PDM or PLM system; the capabilities are baked right into the design environment. Think about attempting to open a file from a shared network drive, and you get an error saying the file is in use. What do you do now?
The 3DEXPERIENCE platform allows work to continue by allowing users to reserve just what they are working on and free up other components for other users simultaneously.

Eliminate Mountains of Emails
One of the challenges of building a product from start to finish is managing communications throughout the process, especially when managers, vendors, and customers are involved. Emails quickly become unwieldy, often requiring forwarding, collating, and organizing in a multitude of folders.
The cloud-based 3DEXPERIENCE platform takes a different approach, allowing communications from all stakeholders all in a single place.
Like familiar social media platforms, project Communities enable you to make posts, create tasks, ask questions, or present product ideas all in one shared environment with your team. Because everyone is communicating from the same platform, traceability happens automatically. For managers who are always on the go, they can review posted 3D models and even mark up the model and make comments—from any device, even from a smartphone.
No more managing tons of project emails. Disputes with co-workers or managers or clients are quickly resolved by reviewing communication threads within the project Community. This makes it easy to solve disagreements over what was communicated (or not communicated) in the past without the frustration of digging through piles of emails.

Receive Feedback from the Entire Team
Now you can conduct real-time digital mock-ups accessible to everyone on the team—without any requisite of CAD knowledge. This enables all non-CAD users to participate in the product development cycle. Invite marketing, sales, or executive personnel to early-stage reviews. Get real-time design for manufacturing (DFM) advice from the shop floor or manufacturing vendors, avoiding (potentially expensive) downstream issues.
Making 3D available to everyone is like sharing a common language; everyone can fully understand it, no need to learn how to interpret 2D drawings.
It becomes so easy to communicate concerns, identify issues, and propose resolutions—especially to non-engineering colleagues. Promoting your product ideas becomes a snap because all team members, including those outside your doors, can participate in the design review process with full 3D detailed models without worrying about downloading add-ins to participate in the process.
Because any team member can view, rotate, markup, and measure your model, manager or executive signoffs are accelerated since they can see the full 3D version of the product for themselves. All communication is captured on the platform, so traceability is built right into the process.

SOLIDWORKS Desktop Users Included
All the collaboration features covered in this article will also work for SOLIDWORKS desktop users who connect to the 3DEXPERIENCE platform using the Collaborative Designer for SOLIDWORKS Role, or the included SOLIDWORKS Connector with 3D Creator and 3D Sculptor. You can use 3D Creator or 3D Sculptor as dedicated tools or to work complementary to SOLIDWORKS desktop.
If you include a 3D Creator and/or 3D Sculptor design in a SOLIDWORKS assembly, any changes made in 3D Creator and 3D Sculptor quickly propagate through to SOLIDWORKS. The same is true the other way around, using SOLIDWORKS data on the platform.
You can sign up today for your free trial of the 3DEXPERIENCE platform. And, please feel free to add your comments or thoughts below.

