Dassault Systèmes has launched SOLIDWORKS® 2021, the latest release of its portfolio of 3D design and manufacturing applications. SOLIDWORKS 2021 includes performance enhancements and expanded functionalities that improve workflows for design, documentation, data management, validation, and manufacturing. Users can also expand their capabilities by connecting to the 3DEXPERIENCE® WORKS portfolio to tackle more challenges, from design to manufacturing, and enable cloud-based computing and collaboration.
Let’s take a quick look at some of the enhancements you’ll see in SOLIDWORKS 2021. And please remember, these are just a few of the hundreds of new enhancements in SOLIDWORKS 2021.

Drawing Detailing Mode Improvements
Introduced in SOLIDWORKS 2020, Detailing Mode for Drawings has been enhanced to support for creation of Detail, Break, and Crop views. In addition, hole callouts are now supported in Detailing Mode. Content and characteristics for existing notes can now be modified, and existing dimensions can be fully edited, including tolerance values and arrow type.

Assembly Modeling Enhancements
Access and work on your assemblies more efficiently with SOLIDWORKS 2021. Now you can dynamically load Lightweight Components and receive warnings about Circular References.
Combine these time-saving enhancements with new graphics improvements that take better advantage of your GPU, and you will be spending more time designing and less time waiting.
Also, there’s great new functionality that lets do more with defeatured models. When you use the Silhouette method for defeaturing, you can create a configuration from the defeatured model. This allows you to quickly toggle between your fully detailed and defeatured designs at any time.

User Experience Improvements
SOLIDWORKS has long been known for its intuitive and customizable user interface. Once again, we listened to what you had to say about improvements you’d like to see, and SOLIDWORKS 2021 comes packed with enhancements that improve your design experience.
An improved color picker can reference external applications, such as a web browser, to allow you to select a color for appearances. Simply click the eye dropper on the desired color and you’re done.
When it comes to customization of you design environment, a command search capability within the Customize dialog makes it much easier to customize toolbars by helping locate the command you are looking for faster.
You can now use a system option to show translated features names in the FeatureManager design tree such as cut, boss and fillet. A new collapsible Command Manager gives you more space to work, as well as semi-transparent dimensions that make it easy to select entities on dimension creation.
And, you can use Redo for more than 60 features and commands in parts. Previously, Redo was only available in sketches.

Improved Electrical Design
Enjoy greater flexibility for electrical design. You can use splines and arcs to define the routing path in 3D. If you use splines in the sketch to define the routing path, it is modeled by splines.
There are now more options to manage wires in the project. You can draw lines without wires; remove the wire when you disconnect it from a symbol; and merge the wires when you delete a connected symbol. Plus, you can now use multiple wires or cables to pass through and arrange through clips.
Also, Terminal Types Manager can now handle terminals and interconnections and bring information on end terminations from SOLIDWORKS Electrical schematics into 3D for complete documentation.

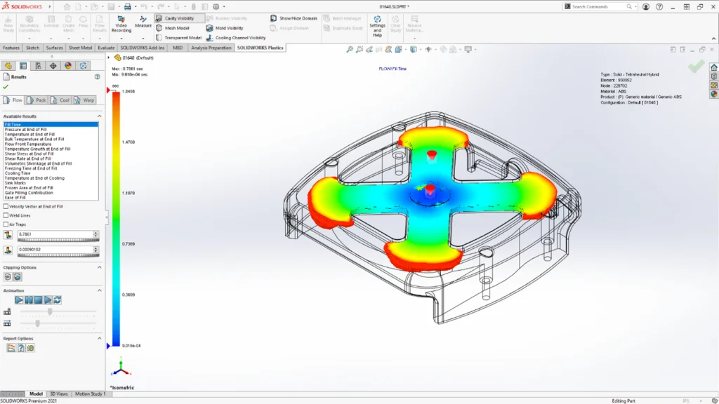
Improved Plastics Simulation
SOLIDWORKS Plastics 2021 enables you to define domain-based material definitions. You can also use the new Sketch-based baffle and bubblers. Fully define your plastic injection studies without the need to create a mesh, significantly reducing the amount of time to create, modify, and share the information.
It is easier to streamline the plastics simulation workflow with the redesigned Plastics Manager tree. Additionally, you can set up over-molding injection studies and leverage hundreds of newly added materials.
SOLIDWORKS Inspection
SOLIDWORKS Inspection enables you to leverage existing 3D CAD files to create industry-standard inspection reports.
SOLIDWORKS Inspection add-in enhancements include specifying a file location for project templates and report templates. This ensures that, in multiuser environments, users have the correct templates, which are critical for quality control. You can also rotate VDA balloons while keeping the balloon number vertical. Plus, you can adjust the font size for VDA balloons.
For SOLIDWORKS Standalone enhancements, you can now open SOLIDWORKS parts with 3D annotations to create inspection documents. You can also view SOLIDWORKS parts with 3D annotations; use 3D CAD data to create First Article Inspection (FAI) reports quickly; and read and extract 3D annotations to build reports using Smart Extract.
SOLIDWORKS Inspection is a separately purchased product that you can use with SOLIDWORKS Standard, Professional, or Premium, or as a completely standalone application.

Enhanced 3D Annotation Tools
We are increasing productivity through model-based definition (MBD) improvements.
SOLIDWORKS MBD 2021 extends the ability to organize product and manufacturing data (PMI) by adding the ability to add datum target symbols to your DimXpert dimension scheme. You can apply DimXpert location dimensions to datum target points and edit the dimensions to control the location of the datum targets. Also, sheet metal bend tables are now publishable as 3D PDFs, which have improved display quality.
SOLIDWORKS MBD is a separately purchased product that you can use with SOLIDWORKS Standard, Professional, and Premium.

More Options for SOLIDWORKS CAM
SOLIDWORKS CAM 2021 provides more automation with expanded stock options, enhanced drill operations, and control over where you are managing posts.
Changes are now controlled through the rebuild manager, ensuring all necessary information stays current with design changes. Cylindrical stock now has support for milling operations, and drill peck amounts are now specified based on the diameter of drill used.

Streamlined Data Management
SOLIDWORKS PDM 2021 lets you explore and document references with the (highly requested) Treehouse View for Contains and Where Used. Workflow Icons build-in visual recognition that increase awareness of your processes across the entire team. Bill of Materials account for more CAD workflows, and everyday PDM operations are faster.
We think you will appreciate the more consistent Windows Explorer integration and better thumbnail support. PDM now has greater flexibility in controlling custom column sets. Support for BOM settings reduces the risk of mistakes and improves efficiency when working with BOMs. And icon selection is now available for workflow states.

Connected Design-to-Manufacturing Ecosystem in the Cloud
In this year of social distancing, it has become very apparent that a big key to product development and production—now and in the future—is improved collaboration.
Connected to the 3DEXPERIENCE platform, you will have easy access to advanced design, data management, and manufacturing tools that will allow you to implement new strategies and workflows. And of course, being connected means you can collaborate with more people more easily—colleagues, customers, partners, and more—through the cloud-based platform.
Back in July, we launched a new breed of SOLIDWORKS called 3DEXPERIENCE SOLIDWORKS. It is SOLIDWORKS, cloud collaboration, and data management combined. 3DEXPERIENCE SOLIDWORKS is the SOLIDWORKS desktop software you know, plus the 3DEXPERIENCE cloud capabilities that help keep you more productive, connected, and mobile. And, the platform keeps all your data in synch automatically.
Enhancements for 3DEXPERIENCE SOLIDWORKS 2021 permit broader consumption and more exact geometry for use in downstream design, simulation, and manufacturing applications. For example, the way you open your designs is similar in both 3DEXPERIENCE SOLIDWORKS and 3DEXPERIENCE applications. And now you can control and manage 3DEXPERIENCE SOLIDWORKS configurations on the 3DEXPERIENCE platform for use by other applications.
As a CAD designer, you’ve always required the most powerful workstations on the market. But with more of the us working remotely than ever before, you may need a more flexible environment. The 3DEXPERIENCE platform enables you to design on the cloud with any device without sacrificing the performance and power needed to stay productive—whether in the office or working from home.
What are you waiting for?
To learn much more or to ask questions and get demonstrations about SOLIDWORKS 2021, please contact your local reseller. Also check out What’s New in SOLIDWORKS 2021, including videos and descriptions, at www.solidworks.com/product/whats-new.

