The latest update of 3DEXPERIENCE SOLIDWORKS just dropped, and I’m thrilled to fill you in, so I’ll just jump right in. For starters, you can quickly and conveniently open the SOLIDWORKS Connected app by double clicking on any SOLIDWORKS file. You can also run SOLIDWORKS Simulation right from 3DEXPERIENCE SOLIDWORKS, and access and watch interactive tutorials, in addition to many CAD enhancements I’ll cover as well; that will help you design smarter, faster, together.
Let’s have look at some of the top enhancements in the latest Functional Delivery (FD), R2024x FD01.
Run SOLIDWORKS Simulation from 3DEXPERIENCE SOLIDWORKS –expand your simulation capabilities.
Good news! You can now use and enable SOLIDWORKS Simulation and SOLIDWORKS Motion from within 3DEXPERIENCE SOLIDWORKS.
Launch those solutions right from the 3DEXPERIENCE SOLIDWORKS interface and run simulations on your data and explore and validate various design iterations more quickly.

Update Server Information – easily verify your local cache is synced with the platform data.
When you start your session there’s a chance your local cache might be outdated. To ensure you have the most current server information you can now update your local cache to the version that is on the platform. You can use the “Refresh view” and “Refresh all from Server” options from the “3DEXPERIENCE Files on This PC” tab.

3DEXPERIENCE Compatibility Updates in the SOLIDWORKS Task Scheduler – automate part and assembly configurations and convert them to physical products in bulk.
We’ve expanded the ability to update SOLIDWORKS parts and assemblies for 3DEXPERIENCE Compatibility in the SOLIDWORKS Task Scheduler. If you recall 3DEXPERIENCE Compatibility enables you to convert your existing design configurations to a physical product or representation. But previously you had to open each model and convert individually.
Now in the Task Scheduler there is a new task called 3DEXPERIENCE Compatibility, which enables you to run an existing data set in bulk, like a folder, and it will convert all of the models to physical products.
This saves a tremendous amount of time and ensures that custom properties and configurations stay aligned.

Linking PLM Custom Properties of Representations to Physical Products – ensure PLM information follows the parent physical product.
You can now link the PLM attributes of custom properties of representations to the parent physical product so even if the parent status changes your representation or drawing will stay associated to the parent physical product. This is beneficial because you and your team can check the status of any attached representations to see if they are in the works or finished because all the information will be attached to the physical product.

Generating Derived Output for Drawings – save manual steps and speed up collaboration with the ability to convert files to DWG format.
Easily set up a conversion rule in the Derived Format Converter so when you save your SOLIDWORKS drawings to the 3DEXPERIENCE platform it can automatically generate a DWG, for instance, when your model is converted.

Access Interactive Tutorials – launch a tutorial right from 3DEXPERIENCE SOLIDWORKS.
Easily and convenientluy access SOLIDWORKS tutorials from the MySession Task pane and watch them in a resizable viewer panel on the right side of your browser all while having your model open.

CAD Enhancements
Copy Cut List Properties to Cut List Items – save time by copying cut list properties to other cut list items.
Streamline the creation of Cut List properties by creating and copying the Cut List property to specific Cut List items, or to all Cut List items in a model.

Measure the Angular Rotation Between Coordinate Systems – get the measurements you need quickly with the new measurement tool.
Quickly and easily measure all three angular rotation values between two coordinate systems by displaying the value of roll (Phi Φ – X-axes), pitch (ThetaΘ – Y-axes), and yaw (Psi Ψ – Z-axes) using the measurement tool.

Graphics Triangle and Face Count – get more insight about what may impact the performance of your model.
The Parts Evaluation tool has been updated and the Performance Evaluation dialog box now displays the total number of graphics triangles and faces of all bodies combined plus other useful information.

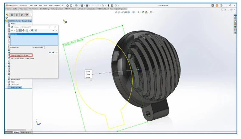
Measuring the Projected Surface Area of Bodies – quickly and accurately assess surface areas.
This update adds the ability to measure the projected surface area of bodies, faces, and components.
For example, you can assess the mold clamping force needed for an injection mold quickly and accurately by automatically measuring the projected surface areas of bodies. The projected area is also useful when determining the forces in a body, such as wind load.

Convert Entities as Construction Geometry –create construction geometry faster.
There’s a new option in the Convert Entities dialog to convert sketch entities. This enables you to conveniently create construction geometry while using Convert Entities.

That is just a glimpse, but there is so much more! Other CAD enhancements include:
- Beam Lattice Extension support- the ability to import 3MF files containing beam lattices.
- Selection Breadcrumbs for Large Design Review- speed up the editing of assemblies by using breadcrumbs when opening a model in Large Design Review mode.
- New Folder Prefixes- prefixes will now show in a folder when it contains over defined components.
Stay in the loop on all cloud-connected and browser-based updates by visiting https://SOLIDWORKS.com/xWhatsNew. For more information on the cloud-connected and browser-based roles available in the 3DEXPERIENCE Works portfolio visit: https://www.solidworks.com/3dexperience-works.

