When starting a new design, engineering teams should ask the following questions:
- How can we use more standard parts or reuse parts we already have in our system?
- Are there similar assemblies that have parts we can reuse or repurpose for this assembly?
- How can we design this assembly with part reuse in mind for future assemblies or applications?
- How can we modify this design to reuse more screws, brackets, bearings, or similar simple parts?
With 3DEXPERIENCE® Marketplace PartSupply, you can take advantage of all the above. If you’re not familiar with it, PartSupply is a free online parts catalog with ready-to-use 3D parts from more than 1,700 providers.
What’s even better is that PartSupply can be directly integrated into SOLIDWORKS® desktop, cloud-connected roles like 3DEXPERIENCE SOLIDWORKS and browser-based roles like 3D Creator and more. Note: some integrations may require an add-in. With direct integration users can quickly search, find and use standard parts more quickly.
If you’re not familiar with the term standard parts, it refers to parts that have a universal shape or common geometry that are used across many industries that have already been designed such as nuts, bolts and brackets, which can be reused or “standardized” across an assembly or multiple assemblies.
Parts on PartSupply are available for download in STEP, SOLIDWORKS, CATIA and other formats.
To find standard parts in PartSupply you can simply use the keyword search and add filters like who, what, and where to narrow it down by category, provider, country, etc.
Then once you find your part, you can drag and drop it into your design environment in SOLIDWORKS, or you can use the Open, Insert and Replace options from the PartSupply menu. The Open button opens the part as an individual part inside SOLIDWORKS. The Insert button inserts the part into the assembly inside SOLIDWORKS. And the Replace button enables you to replace the part inside your SOLIDWORKS assembly so you can use it in the assembly.

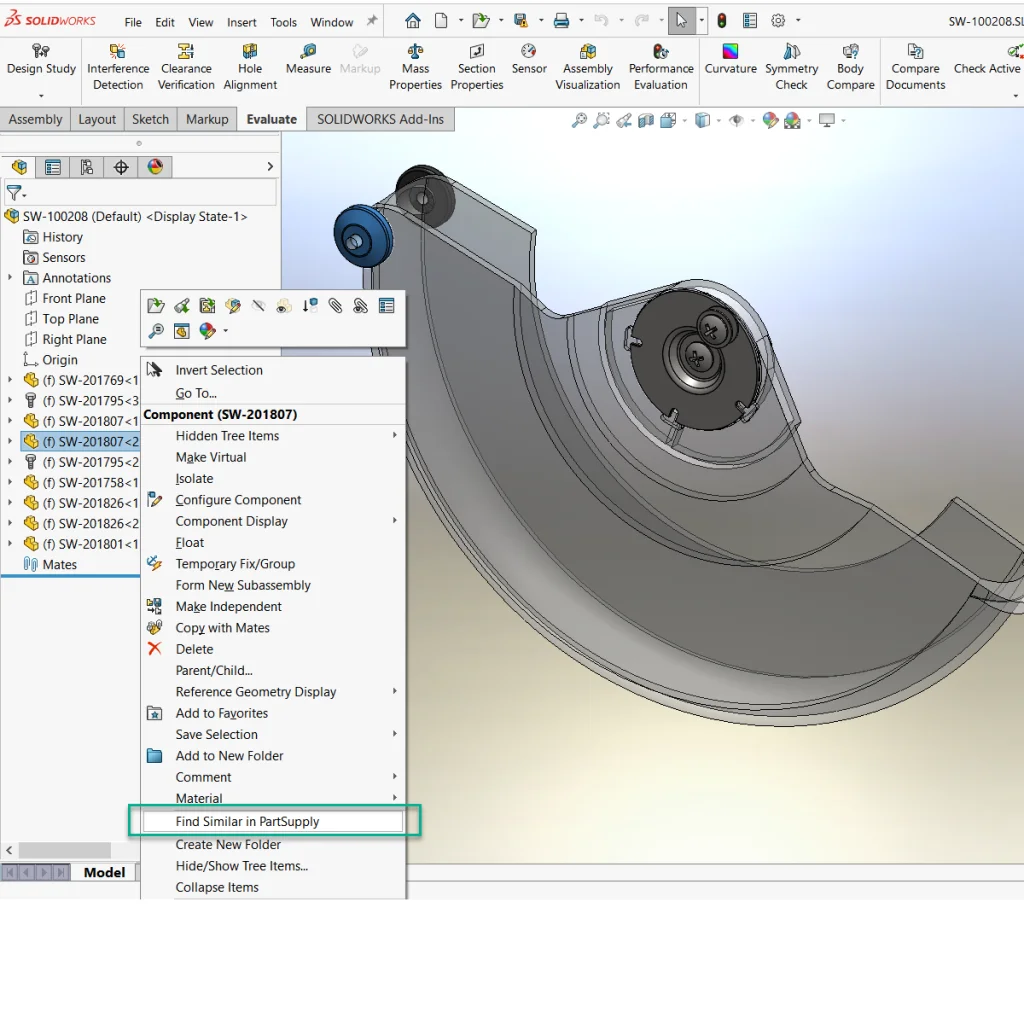
One super cool feature of PartSupply is that you can also search for a particular 3D shape, like a bolt, for example right from your SOLIDWORKS desktop (requires add-in). Just click on the bolt in your assembly, and you’ll notice that the bolt will highlight in the Feature Tree and then if you right click on it from there, you’ll get a drop-down menu that includes “Find Similar in PartSupply.”

If you click on the “Find Similar” option, PartSupply will launch in another window on your desktop and all the matches or similar matches to your bolt will pop up listing the most relevant at the top. You can click on each option to learn more about the provider and specs. Then from there you have the options mentioned above drag and drop, insert, replace etc. to further investigate, validate or use/add the part.
To save the part for future use you can save it to your local folder, your PDM system, or easily store it on the 3DEXPERIENCE platform if you have access to it or you can add it to your company’s part library wherever that exists. There is an option to include your company’s custom part library directly into PartSupply as well, for an additional cost, but I think you’ll find it’s worth it.
At the end of the day, you want more time to do what you love, right? Like be creative and spend more time on things that need more attention so you can make a better design. Statistics show that 48 percent of engineers still spend at least one hour per day searching for supplier or standard parts.
Are you ready to start saving time? If you’re not already taking advantage of PartSupply just go here to create an account https://partsupply.3dexperience.3ds.com/welcome and start reaping the benefits.
Attending 3DEXPERIENCE World and want to learn more? Catch the following presentations:
- Part Standardization in Your Enterprise
- Reuse Standard Components Through PartSupply Inside SOLIDWORKS
Check out my last blog to learn how you can use PartSupply with 3D Creator.


