January 29, 2026 ·
Educators and Students – Check Out SOLIDWORKS Live and Be Part of 3DEXPERIENCE World 2026
Read article

Lesson 6: SOLIDWORKS xDesign – Design Guidance –...
After teaching 1000’s of students and writing about SOLIDWORKS and SOLIDWORKS…
June 2, 2025

SOLIDWORKS for Good: Eye Above Wildlife Conservation Drone...
Wildlife crime continues to devastate Africa’s efforts to protect rhinos and other…
May 30, 2025

Lesson 5: SOLIDWORKS xDesign – Design Guidance
After teaching 1000’s of students and writing about SOLIDWORKS and SOLIDWORKS…
May 26, 2025

Thanking US Veterans this Memorial Day
This Memorial Day Weekend in the United States we honor our military…
May 23, 2025

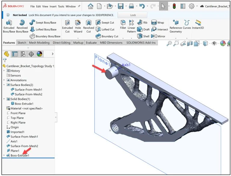
Lesson 4: SOLIDWORKS Mesh Body Modeling Tools
After teaching 1000’s of students and writing about SOLIDWORKS and SOLIDWORKS…
May 20, 2025

SOLIDWORKS EDU Supports iSteam Massachusetts Robotics State Championship
Guest author: Bonny Cao, Mainstream innovation, SOLIDWORKS EDU Ecosystem Senior Specialist Inspire,…
March 17, 2025

Celebrate Chinese Lunar New Year with a Snake...
No matter what your age, you can celebrate the Chinese Lunar New…
January 30, 2025
Japanese Educators Develop Fun STEM Learning with SOLIDWORKS...
SOLIDWORKS Apps for Kids is a free web-browser creative tool that kids…
October 14, 2024

KXKM (KompleX KapharnaüM) – Explore the City Looking...
This week’s blog is written by my colleague, Valerie Lecolle, after her…
April 17, 2024
Interested in learning more about our other disciplines?

Visit the EDU Booth at 3DEXPERIENCE World 2026
The following story is written with my colleague, Nirali Jain, SOLIDWORKS EDU Marketing…
January 27, 2026

3DEXPERIENCE World 2026 For SOLIDWORKS Educators and Researchers
The following story is written with my colleague, Nirali Jain, SOLIDWORKS EDU…
January 15, 2026

SOLIDWORKS Supports FIRST Robotics Competition (FRC) Student Teams...
Happy New Year! As my first post of 2026, I am excited…
January 5, 2026