

Structural Analysis Engineer: The New Summer Lifeguard
We are in the dog days of summer here in New England…
August 18, 2015

Bahrain Polytechnic Students Connect with Industry To Support...
Bahrain Polytechnic was established in 2008 to fill the gap in Bahrain’s…
August 17, 2015

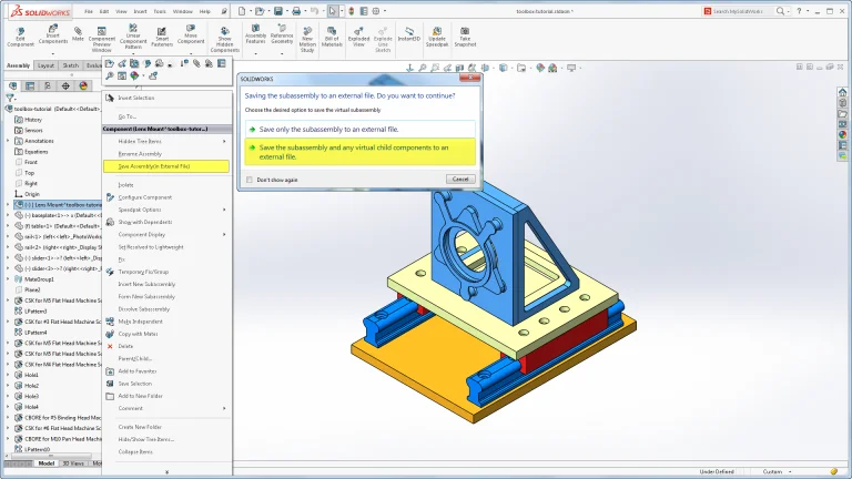
Sneak Peek 2016: Virtual Subassemblies with Child Components
Every year SOLIDWORKS releases a new version of its flagship product, and…
August 17, 2015

BattleBots as a Teaching Tool: An Interview with...
Listen to the latest podcast interviewing the 2018 Battlebots Champion Paul Ventimiglia…
August 14, 2015

Sneak Peek 2016: Purging Unused Features in Parts...
Every year SOLIDWORKS releases a new version of its flagship product, and…
August 13, 2015

10 must-attend events for UK CAD users
Looking for educational and inspiring events in the UK? We’ve compiled a…
August 12, 2015

How can trial and error lead to design...
Making mistakes is only natural in life, but can trial and error…
August 11, 2015

Sneak Peek 2016: Reverse the Direction of Sketch...
Every year SOLIDWORKS releases a new version of its flagship product, and…
August 10, 2015
The World’s First Commercial-Grade Mechanical Battery is Storing...
Have you ever seen a giant wind turbine standing idle on an…
July 29, 2015