

You Can Clean Up with 3D Views in...
Many of us are using DimXpert today to define products in 3D…
September 29, 2014

From Thought to Reality: Underwater Surveillance Robots Take...
Scuba divers can typically only go to depths of 30-40 meters safely;…
September 25, 2014

Student Formula SAE Japan Drives with SolidWorks
Congratulations to all the student teams that competed in Formula SAE Japan last…
September 15, 2014

SOLIDWORKS 2015 Manager Showcase: What’s New in EPDM
The SOLIDWORKS annual release starts with feedback provided by you, our community,…
September 12, 2014

Welcome to SOLIDWORKS 2015. See what’s new!
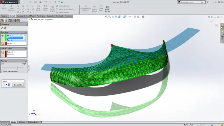
Life’s certainties: death, taxes and, finally a good one to balance out…
September 9, 2014

Resetting the SOLIDWORKS registry
Over time within SOLIDWORKS it is possible to make a wide array…
September 4, 2014

Sneak Peek: 15 Features coming in SOLIDWORKS 2015...
Each year SOLIDWORKS releases a new version of its flagship product. This…
September 3, 2014

Sneak Peek: 15 Features coming in SOLIDWORKS 2015...
Each year SOLIDWORKS releases a new version of it’s flagship product. This…
September 1, 2014

Sneak Peek: 15 Features coming in SOLIDWORKS 2015...
Each year SOLIDWORKS releases a new version of its flagship product. This…
August 30, 2014