

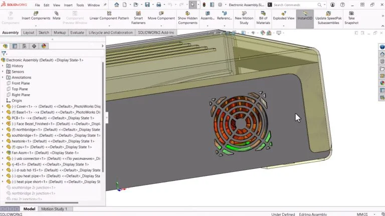
Intricate Vents From Simple Sketches in SOLIDWORKS |...
A well-designed electronics enclosure should safeguard its housed components, but aesthetic considerations…
December 31, 2024

My Top Five Platform Features Delivered in 2024...
With so many enhancements delivered each year, and many inspired by our…
December 30, 2024

Why You Shouldn’t Miss DraftSight LIVE at 3DEXPERIENCE...
Join DraftSight LIVE at 3DEXPERIENCE World 2025. Boost your 2D CAD skills,…
December 27, 2024

Handling Multibody Design In xShape | Tech Tip...
Explore the power of xShape as we demonstrate the use of Ordered…
December 24, 2024

Electrical Schematic Designer: A Year in Review &...
Here is a list of my top 10 enhancements from this year,…
December 24, 2024

Celebrating Creativity and Fibonacci Day with SOLIDWORKS Champions
We challenged our SOLIDWORKS Champions to a fun design challenge; they were…
December 23, 2024

Engineering Simulation – Your Way with SOLIDWORKS and...
Engineering students need to learn advanced tools to support their designs. From…
December 19, 2024

Forgotten Pyramids: My Journey from Sudan to America...
Learn more about Sudanese SOLIDWORKS user group leader and CSWE Mohammed Almojtaba…
December 19, 2024

SOLIDWORKS® Support Monthly News – December 2024
Hello to all, Welcome to the new edition of the SOLIDWORKS® Support…
December 19, 2024