

An International Team of 80 Uses SOLIDWORKS to...
Design that Matters (DtM) is a non-profit that uses the power of…
November 24, 2014

I Have a Point Cloud, Now What?
“I have a point cloud, now what”, is a question that often…
November 21, 2014

Sigmund: Seven Steps to Guaranteed Product Quality in...
Today, 3D CAD technology has matured to high levels of building complex…
November 14, 2014

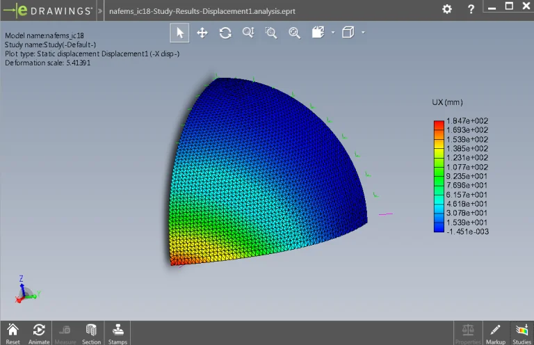
FEA vs. Reality: How accurate is your solution?
In the Engineering world, we’re often asked questions about the accuracy of…
November 10, 2014

SOLIDWORKS Military Veterans Program
On Monday, Veteran’s Day, here in America, we honor those who serve…
November 9, 2014

National University of Singapore – Inspirational Visit
National University of Singapore (NUS) is one of the leading engineering institutions…
November 7, 2014

Engineering Light: Designing Illumination Systems
The design of illumination systems is as much art as it is…
November 4, 2014

The Science of Behind Chucking Pumpkins
Pumpkins play an important role in our fall holidays. A member of…
October 29, 2014

Drawing View Labels enhanced in SOLIDWORKS 2014
As of SOLIDWORKS 2014, labelling of your drawing views has gotten easier…
October 28, 2014