

FRC 610 Crescent Coyotes Develop Robot Tutorials Featuring...
The Crescent Coyotes, First Robotics Team, FRC 610, created a series of…
February 14, 2014

Basic Techniques in SolidWorks: Learning Fillets
You may recall from my previous posts that after working at SolidWorks…
February 11, 2014

Penn State’s Lunar Lion – the first ever...
The launch date is set, the spacecraft design is is complete, and at…
February 11, 2014

Creating a Log Cabin in SolidWorks – Part...
This is a tutorial for SolidWorks Education Edition 2013-2014. It is intended…
February 10, 2014

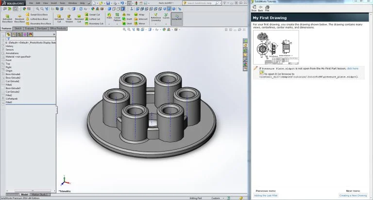
Learning SolidWorks: My First Drawing
As I mentioned in my last post, I’m currently working my way…
February 6, 2014

How can I view dimensions in an eDrawings...
Here’s a question that comes up pretty often: you recently downloaded the…
February 4, 2014

A Conversation with Hugh Herr
After the SolidWorks World Day 1 General Session, I was fortunate enough to…
January 29, 2014

Announcing SolidWorks Inspection
The automotive, aerospace, defense, oil & gas, and medical device industries have…
January 27, 2014

Eight Things You Need to Know About SolidWorks...
1. It’s all about concept design. Innovative conceptual design is the core…
January 27, 2014